各学院,各部门、单位:
为做好2026年度国家级和省部级社科研究项目申报工作,充分调动文科科研人员积极性,进一步提升我校社科研究高级别项目申报质量,提前谋划、及早部署,现将有关事项通知如下:
一、工作要求
(一)各申报单位应全面盘点本单位科研力量,结合不同项目申报条件,做好预申报组织工作,相关项目包括但不限于:1.国家社会科学基金项目(以下简称国家社科基金):重点项目,年度项目,艺术学单列项目,后期资助暨优秀博士学位论文出版、优秀学术著作再版项目,中华学术外译项目,高校思想政治理论课研究专项项目,冷门绝学专项项目及其他专题项目;2.教育部人文社会科学研究项目(以下简称教育部项目):一般项目,中国特色社会主义理论体系研究专项项目,高校辅导员研究专项以及其他专题项目;3.江苏省社会科学基金项目(以下简称省社科基金):重点项目,年度项目,后期资助项目以及其他专题项目。
不同项目相关申报要求可参考相关网站2025年度申报通知:
全国哲学社会科学工作办公室网站:http://www.npopss-cn.gov.cn
中国高校人文社会科学信息网站:http://www.sinoss.net
江苏社科规划网站:https://jspopss.jschina.com.cn/
(二)请各单位积极组织、充分动员,确保申报基数的同时争取重点突破。凡未进行预申报的项目,原则上学校不予推荐申报2026年度国家社科基金、教育部项目和省社科基金。
(三)选题要求
请各单位采取多种形式,组织申报人员研究本学科往年立项课题和选题指南,组织学科专家对拟申报选题进行严格把关,确保选题具有吸引力和竞争力。针对项目选题,提出以下要求:
1.同一申报人限凝练、报送1个项目选题。
2.项目选题体现时代特征、问题导向和创新意识,鼓励交叉学科申报。基础研究类选题要密切跟踪国内外学术发展和学科建设前沿动态,着力推进学科体系、学术体系、话语体系创新,具有主体性、原创性和较高的学术思想价值;应用研究类和跨学科类选题要立足党和国家事业发展需要,聚焦经济社会发展全局性、战略性和前瞻性重大理论和现实问题,具有现实性、针对性和较高的决策参考价值。
3.项目选题应结合申报人自身研究优势和特色,组织团队充分论证和提炼,确保选题的科学性和规范性。鼓励申报人依托长期学术积累、丰富前期成果和个人学术创见提出有价值的选题。
4.项目选题文字表述要科学、严谨、规范、简洁,一般不加副标题。避免与已立项的国家级和省部级课题重复,并避免单位内部重复或雷同。
二、工作安排
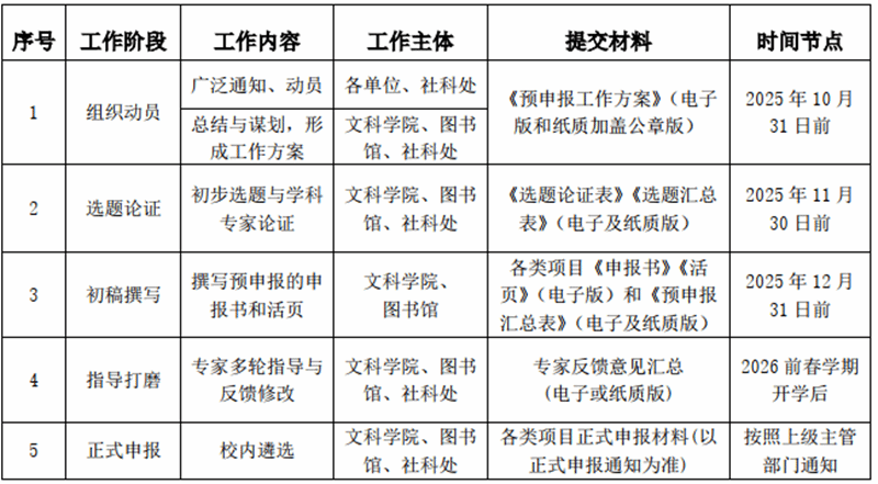
(一)组织动员阶段
1.请各申报单位将预申报通知传达至本单位每一位教师,确保通知“应知尽知”。
2.各申报单位负责制定本单位《2026年国家级和省部级社科研究项目预申报工作方案》(以下简称“预申报工作方案”),包括:2026年度国家社科基金、教育部项目、省社科基金等各类项目拟申报类别、人员以及选题论证、专家指导等工作的具体计划(时间表、实际工作内容、责任人、预期成效以及拟邀请专家姓名、职称、单位等)。请各单位于10月31日前将《预申报工作方案》(电子版、纸质版加盖公章)报送社科处。
(二)选题论证阶段
1.申报人可根据国家政策、学术前沿、社会关注问题,结合自身研究基础和研究方向,明确研究目标和申报选题,填写《选题论证表》(见附件1)。
2.各单位应组织对应学科的专家对选题进行预审、论证和完善,并提出相应的修改意见。各单位于11月30日前将专家论证反馈修改后的《选题论证表》(电子及纸质版)以及《选题汇总表》(附件2,电子及纸质版)报送社科处。
3.社科处将根据需要组织专家对选题进行二次论证。
(三)初稿撰写阶段
申报人按照选题论证阶段的专家意见调整方向,撰写预申报的申报书和活页,过程中可邀请校内外专家学者进行指导,同时鼓励各单位组织学院层面的研讨和辅导。
各单位于12月31日前将本单位各类项目《申报书》《活页》(电子版,参考附件3)以及《预申报汇总表》(电子及纸质版,附件4)报送社科处。此时填报的申报书和活页仅供预申报时使用。
(四)指导打磨阶段
各单位应根据自身申报情况,邀请专家对申报书(活页)进行多轮指导与打磨,指导专家意见须反馈给申报人。请各单位于2026年春学期开学后将二级单位层面组织的多场论证与指导意见汇总表交至社科处留存。
(五)正式申报阶段
申报人根据正式申报通知要求进行申报,社科处邀请学科专家最终评审,对照主管部门的指标限额与条件要求,遴选出质量优秀的申报项目进行推荐上报。

三、其他事项
(一)各申报单位要高度重视预申报组织工作,参考项目申报限项和申报人条件等条件,统筹安排,精心组织、广泛动员,安排本单位项目申报人提前谋划,凝练选题,组建团队,充分论证,全力做好2026年度项目申报工作,高度重视项目申报辅导工作,切实提高项目申报质量。
(二)预申报工作相关材料需严格按照时间节点提交,如有改变将另行通知。
社科处联系人:杨老师,行政楼528;联系电话:0515-88168091;电子邮箱:919287999@qq.com。
社会科学处
2025年9月30日